当前位置:首页>下游终端>应用

【白皮书下载】一键获取蔡司GD&T与PMI白皮书,制造业工程师必看!

蔡司工业质量 发表于2025/11/10 14:57:14 蔡司检测全流程数字化升级
分享:

你是否还在为以下问题困扰?

图纸与实际测量脱节,沟通成本高?

质量检测流程繁琐,效率难以提升?

零件公差难以标准化,返工率高?

别担心,蔡司为你准备了两份实用白皮书——《几何尺寸和公差(GD&T)》《计量实践中的PMI》,为您系统梳理国际主流的GD&T/PMI标准与最佳实践,助力企业实现从设计到制造、检测的全流程数字化升级。

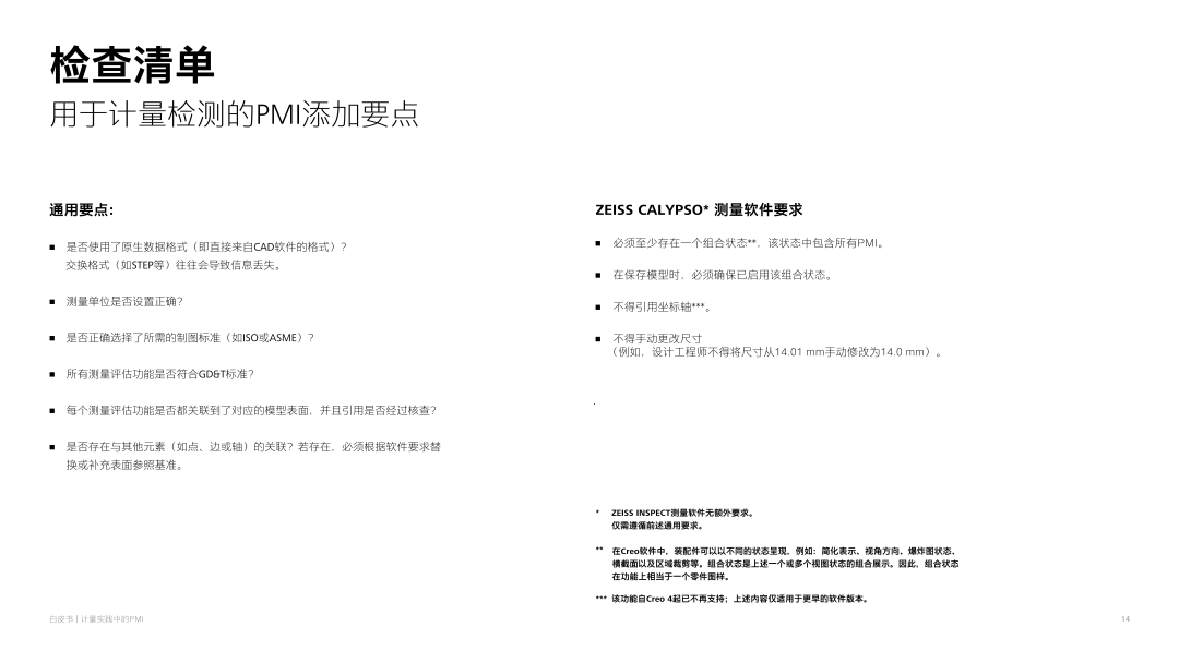
《计量实践中的PMI》

深入讲解如何将产品制造信息(PMI)集成到CAD模型,实现无纸化、自动化的质量检测流程。内容覆盖PMI与GD&T的集成方法、测量软件自动化、常见技术难点与解决方案,助力企业迈向智能制造新阶段。

如何在CAD模型中嵌入完整的制造信息(PMI)?

如何通过PMI驱动测量软件自动生成测量程序?

如何避免信息丢失、提高数据一致性?

《几何尺寸与公差(GD&T)白皮书》

详细解析GD&T在产品设计、制造与检测中的应用价值,帮助企业实现高效装配、降低次品率、提升互换性。涵盖ISO GPS与ASME Y14.5两大国际标准体系,配合丰富的实际案例与图示,理论与实操兼备。

深入解析GD&T的分类、标注原则与应用场景;

对比ISO与ASME标准体系,助你规范标注;

实例讲解如何在ZEISS INSPECT中进行GD&T分析。

关于蔡司质量卓越中心(QEC)

这两份白皮书汇聚了蔡司在全球计量领域的深厚技术积累,以及我们在中国本地的丰富服务经验。蔡司质量卓越中心(QEC),是将这些理念转化为实践的关键阵地。

QEC服务全面覆盖:

高精度测量解决方案(CMM、CT、蓝光扫描等)

定制化夹具与自动化检测方案

CALYPSO、AUKOM专业培训课程

测量员培养与认证服务软件接口定制开发与数据集成

应用工程师团队拥有多年行业经验,并定期接受全球技术培训,能够为客户提供从测量方案设计到数据分析的全流程支持。

蔡司在苏州设有1个旗舰展示中心,在上海、长春、东莞、成都、宁波、南京、天津等7个城市设有质量卓越中心,欢迎就近联系!

立即行动

无论你是设计工程师、质量管理人员,还是测量技术专家,这两份白皮书都将为你带来实用的知识与工具。

填写表单,获取白皮书,开启你的质量优化之旅!

回页顶部